首页
关于我们
公司简介
资质荣誉
公司环境
能力展示
产品中心
导热垫片
导热胶
均热材料
屏蔽与吸波材料
散热材料
成功案例
新闻资讯
公司新闻
行业资讯
客户留言
人才招聘
联系我们
0838-2852522
搜索
首页
关于我们
公司简介
资质荣誉
公司环境
能力展示
产品中心
导热垫片
导热胶
均热材料
屏蔽与吸波材料
散热材料
成功案例
新闻资讯
公司新闻
行业资讯
客户留言
人才招聘
联系我们
行业资讯
公司新闻
行业资讯
首页
> 新闻资讯 > 行业资讯
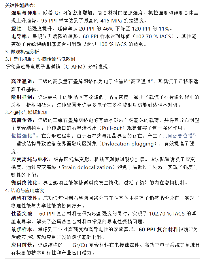
石墨烯增强铜基(Gr/Cu)复合材料的谐波晶粒分布构建及性能研究简报
2026-03-18
原文转自 链接:https://mp.weixin.qq.com/s/Rkx6NAqqGunZ4JZr9cFSyQ
上一篇:没有了
下一篇:【石墨烯材料】石墨烯的九大应用研究,你知道多少?
联系地址:四川省德阳市旌阳区石亭江南路426号
0838-2852522
zhang.kaiyou@carbonene.com
周一~周五:8:30AM - 6:00PM
关于我们
公司简介
资质荣誉
公司环境
能力展示
产品中心
导热垫片
导热胶
均热材料
屏蔽与吸波材料
散热材料
Copyright © 2024-
德阳中碳新材料科技有限公司 All Rights Reserved. 备案号:
蜀ICP备16022195号
腾云建站仅向商家提供技术服务
首页
电话
留言
回到顶部
电话
0838-2852522
微信
返回顶部